|
|
|
-
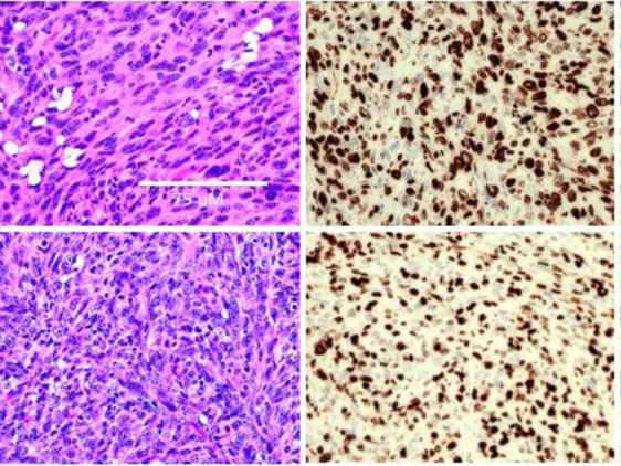
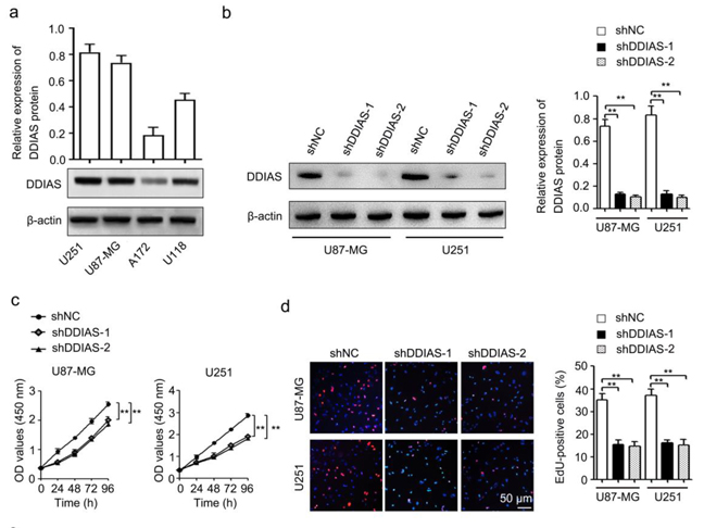
DNA Damage-Induced Apoptosis Suppressor Triggers Progression and Stemness of Glioma by Enhancing Lymphoid Enhancer-Binding Factor 1 ExpressionDNA damage-induced apoptosis suppressor (DDIAS) has recently been discovered to induce cancer progression, but its functions and mechanisms in glioma have not been well studied. In this study, DDIAS expression in glioma tissues was analyzed by the Gene Expression Profiling Interactive Analysis server (GEPIA) and the Gene Expression database of Normal and Tumor tissue 2 (GENT2) databases.
Read More >> -
Oxygen and Iron Availability Shapes Metabolic Adaptations of Cancer CellsThe dynamic changes between glycolysis and oxidative phosphorylation (OXPHOS) for adenosine triphosphate (ATP) output, along with glucose, glutamine, and fatty acid utilization, etc., lead to the maintenance and selection of growth advantageous to tumor cell subgroups in an environment of iron starvation and hypoxia.
Read More >> -
Circadian Clock REV-ERBs Agonist SR9009 Induces Synergistic Antitumor Activity in Multiple Myeloma by Suppressing Glucose-Regulated Protein 78-Dependent Autophagy and LipogenesisProteasome inhibitors, such as bortezomib, have demonstrated efficacy in the therapeutic management of multiple myeloma (MM). However, it is important to note that these inhibitors also elicit endoplasmic reticulum stress.
Read More >> -
Folfirinox vs. Gemcitabine + Nab-Paclitaxel as the First-Line Treatment for Pancreatic Cancer: A Systematic Review and Meta-AnalysisThe efficacy and safety of Folfirinox (FFX) or gemcitabine + nab-paclitaxel (GnP) to be used as the first-line drugs for pancreatic cancer (PC) is yet to be established. We conducted an analysis of retrospective studies to assess the efficacy and safety of these two regimens by comparing their survival and safety outcomes in patients with PC.
Read More >> -
Update on Radiotherapy Changes of Nasopharyngeal Carcinoma Tumor MicroenvironmentThe utilization of radiotherapy (RT) serves as the principal approach for managing nasopharyngeal carcinoma (NPC). Consequently, it is imperative to investigate the correlation between the radiation microenvironment and radiation resistance in NPC.
Read More >>
Featured | Featured | |||
Pigs: Large Animal Preclinical Cancer Models | | |||
|
![]() Synchronous Bilateral Breast Cancer With Discordant Receptor Status: Treating One Patient but Two Diseases |






